В Windows Server 2012 появилась новая функция — виртуальный контроллер домена Virtualized Domain Controller (VDC). Мы уже рассказывали об этом на страницах нашего журнала, в статье «Клонирование виртуальных контроллеров домена в Windows Server 2012», опубликованной в Windows IT Pro/RE № 12 за 2012 год. Вам больше не придется разворачивать подготовленные с помощью Sysprep образы серверов, чтобы затем вручную повысить их до контроллера домена (DC). Вместо этого клонированный DC самостоятельно выполняет часть операций Sysprep, а также собирает данные о существующей локальной инфраструктуре Active Directory Domain Services (ADDS) и сохраняет их в виде установочного носителя, вместе с информацией, предоставленной администратором, такой как имя компьютера и IP-адрес. Это позволяет быстрее разворачивать контроллеры домена в рабочей или тестовой среде, упрощает восстановление после сбоев и обеспечивает возможность быстрого масштабирования, если дело касается предоставления услуг хостинга или развертывания удаленных офисов.
Как и в любых других ситуациях, касающихся компьютерных технологий, при этом, возможно, придется устранять неполадки. В этом номере я хочу показать методы устранения неисправностей, которые специалисты Microsoft предусмотрели для VDC за время разработки продукта в течение двух последних лет.
Этапы клонирования
В большинстве случаев проблемы при клонировании оказываются следствием человеческой ошибки. Основная мысль, которую я хочу донести до читателей в этой статье, заключается в том, что если у администратора не получается клонировать DC, обычно оказывается, что он пропустил один из подготовительных шагов. Существует определенное количество необходимых для клонирования условий и шаги, которые нужно выполнять в строго определенно порядке. Мастера клонирования не существует, поэтому ответственность за выполнение этой процедуры ложится на вас. Если вы допустите ошибку на какой-нибудь стадии, клонирование завершится неудачей.
Держа это в уме, я разложил весь процесс на небольшое количество операций. Если говорить коротко, то вам нужно подготовить среду, исходный DC и создать клонированный DC.
- Убедитесь, что гипервизор поддерживает идентификатор виртуальной машины VM-Generation ID и, таким образом, клонирование.
- Убедитесь, что роль эмулятора PDC находится на сервере под управлением WindowsServer 2012 и что эмулятор PDC функционирует и доступен через удаленный вызов процедур (RPC).
- Разрешите исходному DC быть источником для клонирования.
- Удалите несовместимые программы и службы или укажите их в файле CustomDCCloneAllowList.xml.
- Создайте файл DCCloneConfig.xml.
- Выключите исходный DC.
- Скопируйте или экспортируйте исходный DC, добавьте файлы XML, если еще не скопировали их.
- Создайте новую виртуальную машину из копии.
- Запустите новую виртуальную машину для начала процесса клонирования.
Пошаговые инструкции можно найти в статье «Развертывание и настройка виртуальных контроллеров домена» на Technet (technet.microsoft.com/en-us/library/jj574223.aspx). Поверьте, эта статья стоит того, чтобы ее прочитать.
Изучите симптомы
Если вы совершите ошибку на каком-либо шаге, то клонирование завершится неудачей, и виртуальная машина загрузится в режиме восстановления служб каталогов (DSRM). Этот режим защищает вашу среду от случайного дублирования контроллеров домена. После того, как вы устраните проблему и уберете флаг загрузки в режим DSRM, вы можете перезагрузить DC и попробовать повторить процесс клонирования. Естественно, при этом необходимо знать пароль режима восстановления. Вы можете установить его в процессе развертывания исходного контроллера или же использовать Ntdsutil.exe позже. Особо изобретательные автоматизируют процесс управления паролем – посмотрите статью «Управление паролем режима восстановления» (blogs.technet.com/b/askds/archive/2009/03/11/ds-restore-mode-password-maintenance.aspx).
Если вы пропустите шаг 5 и у вас используется автоматическое назначение IP-адресов, то у вас появится дублированный контроллер домена. Решение этой проблемы – дело хлопотное, посмотрите статью по адресу support.microsoft.com/kb/2742970. Так что помните о шаге 5, даже если вы больше ничего не усвоите из данной статьи. Эта проблема стара, как AD, но в эпоху VDC ее возникновение более вероятно.
И последнее: вам нужно понимать, где заканчивается клонирование и начинается повышение до уровня контроллера домена. Клонирование обязательно завершается повышением и репликацией, и если что-то пойдет не так, вам придется вернуться к классическому методу устранения неполадок в работе DC, который использовался в течение последнего десятилетия.
Осваиваем методологию
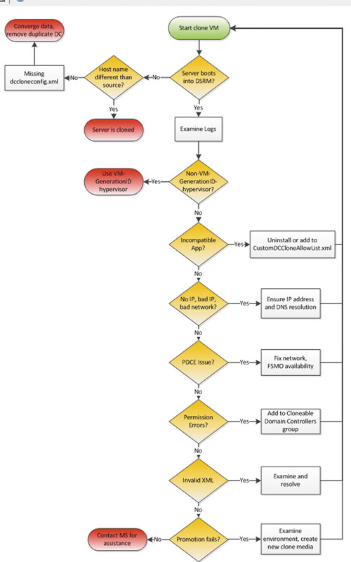
На рисуноке показана диаграмма, которую я держу при себе на тот случай, если мне необходимо освежить память. Она составлена на основе наиболее распространенных проблем, с которыми мне приходилось сталкиваться в ходе внутреннего тестирования, публичного бета-тестирования и тренингов для инженеров Microsoft по всему миру. Поэтому ничего страшного, если вы столкнетесь с одной или несколькими проблемами из этого списка – вы в хорошей компании.
![]() |
| Рисунок. Диаграмма поиска неисправностей в процессе клонирования/повышения статуса |
Прежде всего, убедитесь, что клонирование завершилось успешно. Если нет, определите, загрузился ли сервер в режиме восстановления DSRM. Если сервер не в режиме восстановления, то этот контроллер теперь является дубликатом, и вам необходимо выполнить шаги, описанные в статье Microsoft по адресу support.microsoft.com/kb/2742970. Если он загрузился в режиме восстановления, значит, защита от дублирования сработала и вам нужно просмотреть журнал событий Directory Services.
Это напоминает мне еще об одном совете, который я все время повторяю: просматривайте журнал событий Directory Services. Он содержит все события, относящиеся к клонированию (2160–2228 и 29218–29267), и поиск неисправностей должен начинаться именно с него. В журнале будет информация о том, совершили ли вы одну из распространенных ошибок.
* Поддерживается ли гипервизор?
* Есть ли неподдерживаемое приложение, которое необходимо поместить в файл CustomDCCloneAllowList.xml? Записи в файле CustomDCCloneAllowList.xml корректны?
* Функционирует ли эмулятор PDC и есть ли к нему доступ по протоколу RPC?
* Является ли контроллер домена членом группы CloneableDomainControllers? Установлено ли для этой группы разрешение «Разрешить контроллеру домена создать клон себя самого» на уровне корня домена?
* IP-адрес или имя компьютера, указанные в файле dccloneconfig.xml, либо повторяются, либо некорректны?
* Корректно ли указано имя сайта AD в файле dccloneconfig.xml?
* В файле dccloneconfig.xml не указан IP-адрес и сервер DHCP недоступен?
* Неверный синтаксис в файле dccloneconfig.xml мешает его корректной обработке?
* Повышение до уровня контроллера домена завершилось неудачей после успешного клонирования?
Возможны и менее распространенные проблемы. Превышено ли максимально допустимое количество автоматически сгенерированных имен контроллеров домена (9999)? Дублируется ли MAC-адрес? Работает ли репликация на эмуляторе PDC, чтобы он знал об изменениях членства в группе и другие контроллеры знали, что он является PDC-эмулятором?
Я настоятельно рекомендую использовать команду WindowsPowershell New-AdDcCloneConfigFile, потому что она позволит вам избежать ошибок в синтаксисе XML, но не полагайтесь только на нее. Команда не поймет, что вы указали неверный IP-адрес или неверное имя компьютера. Разработчики Microsoft приложили большие усилия, чтобы сделать этот журнала максимально информативным. Например, из первого примера (таблица 1) понятно, что я пытался клонировать исходный сервер Server 2012 с помощью гипервизора, который не поддерживается (в данном случае это был Hyper-V на Windows Server 2008 R2). Во втором примере (таблица 2) я случайно добавил имя существующего компьютера в файл dccloneconfig.xml. Поскольку я не могу создать новый контроллер домена с тем же именем, что и существующий контроллер, клонирование заканчивается неудачей.
![]() |
![]() |
Журнал событий Systemи %systemroot%debugdcpromo.log также может содержать полезную информацию о причинах неудач при клонировании. Запомните, что после окончания клонирования еще необходимо дождаться завершения процесса повышения сервера до уровня DC. Полный список событий можно найти в статье «Устранение неполадок с виртуализованными контроллерами домена» (technet.microsoft.com/en-us/library/jj574207.aspx).
Серверы в режиме Core
Теперь вы уже знаете, что по умолчанию Server 2012 устанавливается в режиме Core, без графического интерфейса, который требует выполнения операций в командной строке или из Powershell. Это отлично вписывается в философию VDC о развертывании масштабируемых, управляемых сред с минимальными накладными расходами на операционную систему. Но когда последний раз вы просматривали журнал событий из командной строки? На серверах в режиме Core нет утилиты eventvwr.exe. У вас есть несколько вариантов.
— Запустить Wevtutil.
— Выполнить команду Poweshell Get-WinEvent.
— Включить правила в сетевом экране Windows для группы Remote EventLog Management, чтобы разрешить входящие подключения. Это позволит подключаться таким утилитам, как просмотровщик событий Eventviewer с удаленных компьютеров. Вы можете использовать групповые политики, чтобы включить это правило на всех своих контроллерах домена, как показано на экране.
![]() |
| Экран. Использование групповой политики для?разрешения входящих подключений |
Важно: не пытайтесь обратно включить графический интерфейс на сервере, когда он находится в режиме DSRM. Microsoft не поддерживает это действие. Сервер не загрузится корректно, вам придется удалить виртуальную машину и начать все сначала.
Повторная попытка клонирования
После того, как вы просмотрите журнал событий DirectoryServices и устраните проблему, у вас все еще будет клонированный сервер, всегда загружающийся в режиме DSRM. Вы можете воспользоваться утилитой MSConfig, чтобы снять флажок, запускающий этот режим: выберите вкладку загрузки и в параметрах загрузки снимите флажок безопасного режима. Если вы используете сервер в режиме Core, то вам поможет BCDEdit:
bcdedit.exe /deletevaluesafeboot
В обоих случаях после того, как вы перезагрузите компьютер, процесс клонирования прочитает файл dccloneconfig.xml и попробует начать все с начала. Ограничений на число попыток нет, но будем надеяться, что у вас все получится сразу!
Не забывайте о базе знаний
Если журнал событий Directory Service не помогает или вы просто не можете разобраться, что именно пошло не так, не забывайте о базе знаний Microsoft. В ней содержатся все известные проблемы с VDC, вместе с руководствами для решения проблем. Надеюсь, вы найдете функцию VDC в Windows Server 2012 очень интересной, ведь при ее разработке мы старались учесть потребности вашего бизнеса и многочисленные отзывы.
.jpg)
.jpg)
.jpg)
.jpg)