Вход для зарегистрированных пользователей

Восстановить пароль
Регистрация
  • Новости
  • События
  • Экспертиза
  • Подписка
  • Новости
  • Текущий номер
  • Архив
  • Об издании
  • Директор информационной службы
  • 2004
  • № 04

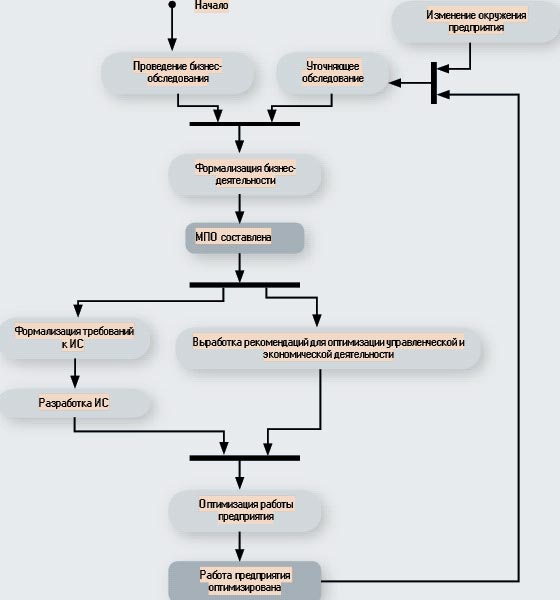
Процессы создания ИС и оптимизации работы предприятия

20.04.2004 2293 прочтения
  • Ключевые слова :
  • Системное проектирование




ИТ-календарь

  • Премия FINNEXT 2026 20 марта 2026
  • Данные+ИИ 2026 26 марта 2026
  • Невидимые миллионы: как неуправляемые данные съедают вашу маржу 26 марта 2026
  • GLOBAL TECH FORUM | Цифровая трансформация и автоматизация бизнеса 27 марта 2026
  • Недвижимый бизнес-завтрак: итоги моратория — риски для застройщиков 30 марта 2026
Популярные теги
  • Цифровая трансформация
  • Управление ИТ
  • Роль CIO, карьера
  • Облака
  • ИТ-инфраструктура
  • Информационная безопасность
  • Интернет вещей
  • Интервью
  • Импортозамещение
  • Большие данные
  • Data Award
  • COVID-19
  • Все темы
Издательство открытые системы
  • Об издательстве
  • Об издании
  • Обратная связь
  • Как нас найти
  • Контакты
  • О републикации
  • Теги
  • Архив изданий
  • Политика обработки персональных данных
  • Change privacy settings
osp-logo-image

«Открытые системы» - ведущее российское издательство, выпускающее широкий спектр изданий для профессионалов и активных пользователей в сфере ИТ, цифровых устройств, телекоммуникаций, медицины и полиграфии, журналы для детей.

© «Открытые системы», 1992-2026.
Все права защищены.

Издания

  • Компьютерный мир
  • Открытые системы.СУБД
  • Директор ИС
  • Лечащий врач
  • Publish
  • Классный журнал
  • Понимашка

Конференции

  • Data Award
  • Управление данными
  • Технологии бизнес-аналитики
  • Data & AI
  • Качество данных
  • Интеллектуальное предприятие
  • Управление бизнес-процессами

© ООО «Издательство «Открытые системы», 1992-2026.

Средство массовой информации www.osp.ru Учредитель: ООО «Издательство «Открытые системы» Главный редактор: Христов П.В. Адрес электронной почты редакции: info@osp.ru
Телефон редакции: 7 (499) 703-18-54 Возрастная маркировка: 12+ Свидетельство о регистрации СМИ сетевого издания Эл.№ ФС77-62008 от 05 июня 2015 г. выдано Роскомнадзором.

Мы используем cookie, чтобы сделать наш сайт удобнее для вас. Оставаясь на сайте, вы даете свое согласие на использование cookie. Подробнее см. Политику обработки персональных данных