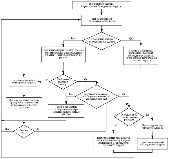
Алгоритм функционирования менеджера системы управления