Общеизвестно, что применение передового ПО, аккумулирующего в себе лучшие практики, оптимизированные бизнес-процессы и структуры данных, обеспечивает рост компании. Такую пользу бизнесу приносят, например, ERP-системы, но как быть компании, бизнес-процессы которой основаны на поиске и использовании новых физических и математических подходов? В этом случае пользы только от покупных готовых программ может и не быть и требуются собственные разработки. Однако минусы «домашнего» ПО тоже давно известны: нехватка разработчиков, перекос в сторону процессного подхода, упрощение процедур контроля качества и др. Хотя имеются и плюсы: низкий порог вхождения в процесс автоматизации, глубокая вовлеченность разработчиков в процессы компании, специализация программного обеспечения «под компанию».
Мотивацией в пользу «домашней» разработки может быть стремление к лидерству на рынке. Применяя лишь стандартное, доступное всему рынку ПО, сложно опередить конкурентов по отрасли, особенно в контексте поставленной перед компанией «Газпром нефть» задачи по выходу в десятку крупнейших нефтегазовых компаний в мире. Поэтому было принято решение о создании собственной динамически развивающейся платформы, аккумулирующей уникальные знания экспертов, интегрирующей стандартное и специализированное ПО. Такая платформа должна фокусироваться на достижении конкретной цели и поддерживать необходимый темп развития.
Успех работы нефтегазодобывающих компаний во многом определяется сегодня эффективностью применения новых технологий, особенно в таких направлениях, как методы увеличения нефтеотдачи, новые материалы и цифровизация. Как правило, эффект от цифровизациии процессов или решения отдельных задач невелик, однако в масштабах корпорации синергетический эффект весьма существенен.
В 2012 году в компании «Газпром нефть» была предложена корпоративная программа «Электронная разработка активов: Геология, Разработка, Анализ и Добыча» (ЭРА:ГРАД), при создании которой применялись следующие подходы:
- Внимание продуктам, а не проектам по автоматизации. Каждый из представленных на корпоративном рынке продуктов имеет свой жизненный цикл, и здесь речь идет не о внедрении ПО, а о выводе продукта на рынок, что предполагает и маркетинговые действия по привлечению внутренних пользователей, и сокращение ниши у другого программного продукта компании.
- Команда внедрения продукта строится на принципах Agile. Фокусирование команды на одном продукте дает больше шансов на успех, чем имеют матричные команды и общий проектный офис. Кросс-функциональность гибкой команды позволяет привлечь для продвижения продукта экспертов по разным направлениям, особенно в ситуации, когда приходится лавировать между «зоопарком» решений, применяемых в различных подразделениях.
- Привлечение готовых команд со своими продуктами. Жизненный цикл продукта обычно составляет пять-семь лет, поэтому целесообразно сотрудничество с внешними или собственными стартапами, способными развивать и поддерживать продукт.
Программа «ЭРА:ГРАД» предоставляет инженерам набор корпоративных инструментов для принятия решений по конкретным специальностям, платформу для создания автоматизированных рабочих мест инженеров направления «Геология и разработка месторождений»: аналитическая сейсмика, петрофизика, структурная геология, разработка зрелых месторождений и др. Иначе говоря, программа «ЭРА:ГРАД» — это связующее звено между сотнями различных технологических процессов, охватывающих все основные направления деятельности компании: геологоразведку, геологию, обустройство месторождений, бурение, разработку и добычу. От согласованности этих звеньев, степени их соответствия задачам компании и способности адаптироваться к новым условиям зависят отдача от внедрения технологий в производственный процесс и общая эффективность бизнеса.
На момент принятия решения о создании платформы «ЭРА:ГРАД» в компании использовались такие интегрированные программные продукты, как Schlumberger Petrel (программная платформа для разведки и добычи нефти, позволяющая интерпретировать сейсмические данные, выполнять корреляцию скважин, строить модели коллекторов, визуализировать результаты моделирования коллекторов, рассчитывать объемы, составлять карты и разрабатывать стратегии разработки для максимизации эксплуатации коллекторов), RFD tNavigator (интерактивный пакет для гидродинамического моделирования пласта), а также нишевые системы NGT-Smart (экспертно-аналитический программный комплекс для поддержки принятия решений в процессах управления и мониторинга разработки нефтегазовых месторождений), MAANA, «ПАНГЕЯ» и др. Создание новой платформы означало замену ряда функций этого стандартного программного обеспечения, поэтому, с точки зрения пользователя, решение «ЭРА:ГРАД» должно обладать аналогичными сравнимыми потребительскими качествами, иначе при развертывании увеличился бы риск столкнуться с сопротивлением работников. Кроме того, в реальности чаще всего используются далеко не все функции покупного ПО, тогда как востребованные, но редко включаемые в стандартную поставку функции обычно находятся в дополнительных опциях, приобретаемых отдельно. Поэтому в первую очередь в новой платформе были реализованы наиболее часто используемые простые функции, а также редкие, но необходимые функции из отдельных опций коммерческих продуктов. Преимущество отдается функциям, основанным на внутренних разработках компании «Газпром нефть», опробованных и защищенных авторскими правами. Как правило, это достаточно самостоятельные программные продукты, не дублирующие функциональность коммерческого ПО.
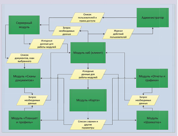
Базовый функционал платформы «ЭРА» доступен авторизованным пользователям по принципу торговой площадки (marketplace), развернутой на высокопроизводительных кластерах, — продукты находят своих потребителей, имеющих доступ к данным, средствам построения геолого-геофизических карт и средствам анализа данных. Работа с площадкой обеспечивается через интерфейсные модули, написанные на языке Python. Нет «озер данных», «шин данных» и других подобных форм распространения программного обеспечения. Платформа позволяет создать и поддерживать среду, в которой разные категории пользователей помогают друг другу решать производственные задачи (рис. 1).
![]() |
|
Рис. 1. Архитектура платформы «ЭРА:ГРАД» |
Цифровая платформа выступает как консолидирующее звено, предоставляя единый пользовательский интерфейс для включенных в нее продуктов — цифровые рабочие места специалистов ключевых специальностей. В соответствии с этим в платформе реализована ролевая модель, включающая:
- цифровое рабочее место геолога (ГеоМэйт): поддержка геолого-разведочных работ и нефтепромысловой геологии;
- цифровое рабочее место инженера по разработке месторождений: набор инструментов для таких специальностей, как управление процессом геолого-технических мероприятий и вводом новых скважин, управление базовой добычей, создание концептов по разработке, геолого-гидродинамическое моделирование;
- цифровое рабочее место для других специальностей: поддержка работы специалистов по перспективному планированию и системному инжинирингу.
Для работы с платформой создана единая навигационная система-помощник, облегчающая пользователям доступ ко всем функциям. По аналогии с платформами для смартфонов, в решении «ЭРА:ГРАД» был реализован механизм «магазин приложений» — GPN Store, представляющий собой площадку для открытого обмена и совершенствования алгоритмов внутри экосистемы партнеров компании. Имеются две схемы публикации модулей в GPN Store: по лицензии со свободным неограниченным использованием (базовый функционал и модули, которые выкладывают безвозмездно) и по лицензии с коммерциализацией (дополнительные модули и модули, распространяемые на коммерческой основе). Возможно наличие модулей, которые не должны выходить за пределы компании, — для их распространения предусмотрен отдельный «корпоративный» магазин. После установки платформы пользователь получает доступ к GPN Store с каталогом всех готовых модулей, которые можно использовать на условиях, указанных их разработчиками.
Описанная схема обеспечивает переход от конкуренции с нишевыми коммерческими продуктами к их совместной эксплуатации — при решении бизнес-задачи пользователь сам выбирает наиболее оптимальный набор программ, а не пытается, как раньше, решать свою задачу в рамках одного программного продукта, ожидая выхода его новых версий в случае отсутствия требуемой функциональности.
Платформа «ЭРА:ГРАД» создавалась на основе информационных и технологических решений компании «Газпром нефть» и разработок собственного интегратора ИТСК при поддержке компаний IBM и «Яндекс», а также Сколтеха. Платформа состоит из следующих компонентов:
- сервер VFServer, реализованный с использованием среды разработки Embarcadero Delphi XE5 в виде модуля сервера Apache 2.2;
- сервер Loader — исполняемый файл, реализованный с использованием среды разработки Embarcadero Delphi XE5;
- серверный кeш данных, реализованный в виде набора бинарных файлов специального формата, не использующий какую-либо СУБД; в качестве промышленного сервера для работы с информационной системой применяется собственный сервер NTC — VisualField;
- клиентская часть работы с платформы представляет локальное Windows-приложение, разработанное в среде Embarcadero Delphi XE5;
- функциональные модули, реализованные в виде подключаемых модулей на языке Delphi либо в виде скриптов на языке Python.
Для работы над проектом была сформирована мультидисциплинарная команда «ГРР-ГиР-Инжиниринг», состоящая из восьми проектных групп, специализирующихся на различных проблемах. На базе НТЦ «Газпром нефть» и отдельных дочерних обществ созданы группы по тестированию программных модулей на синтетических и реальных данных. Со стороны партнеров компании и ИТСК привлекаются эксперты для развития платформы и решения задач по следующим направлениям: ИТ-архитектура, информационная безопасность, инфраструктурное обеспечение, среда разработки. Все эти ресурсы позволяют быстро реагировать на изменения рынка и потребности бизнес-пользователей.
В соответствии с принятой идеологией, первые модули программы «ЭРА:ГРАД» поддерживали решение отдельных приоритетных бизнес-задач без выстраивания связей между ними. Постепенно к платформе подключались приложения для поддержки новых бизнес-задач разработки месторождений с более сложной функциональностью и использующих уже имеющиеся в платформе средства. В целом число готовых модулей с каждым годом росло, но за счет укрупнения и усложнения функционала число модулей, заявленных для включения в программу «ЭРА:ГРАД», снизилось.
Для интеграции платформы в существующую корпоративную ИТ-архитектуру был разработан прямой интерфейс с геологической и промыслово-технологической базой данных на основе стека технологий Apache Hadoop [1], обеспечена синхронизация справочников по всем объектам разработки, создано хранилище базы интегрирующих проектов для КПРА (Комплексный проект разработки актива), сеток и альбомов концепт-моделей. Реализован глобальный мастер отчетов с пакетом базовой отчетности специалиста ГиР (геология и разработка) и конструктором отчетов.
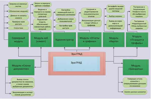
На текущий момент на базе платформы реализовано почти 50 проектов по ключевым направлениям деятельности компании, образующих единую цифровую экосистему блока разведки и добычи. Базовый инструментарий платформы образован из средств работы с такими объектами предметной области, как пласт, скважина и месторождение, для которых имеются средства интерактивного редактирования, построения карт, работы со всеми типами слоев, графической визуализации, а также встроенные инженерные калькуляторы. Кроме того, реализована инициатива по разработке модулей, функционал которых позволяет решать конкретные задачи в соответствии с принятыми в компании бизнес-процессами, — кросс-функционал платформы (рис. 2).
![]() |
| Рис. 2. Диаграмма функциональной модели платформы «ЭРА:ГРАД» |
В качестве пилотного модуля для программы «ЭРА:ГРАД» был выбран проект «Формирование оптимального комплекса управления скважин» (ФОКУС) — система управления процессами поиска, оптимизации и мониторинга ввода новых скважин в эксплуатацию. Система охватывает весь процесс ввода в строй новых скважин, от поиска геологических целей до постмониторинга, поддерживает операционную деятельность, контролирует эффективность рабочих процессов, формирует единую коммуникационную среду для ускорения кросс-функциональных коммуникаций, формирует единую базу данных и базу знаний.
На сегодняшний день цифровое рабочее место инженера по разработке месторождений в рамках платформы «ЭРА:ГРАД» обеспечивает следующие ключевые возможности:
средства формирования оптимального комплекса управления скважинами (ФОКУС);
- инструменты оптимизации актива — поиск лучших режимов работы скважин текущего фонда и оптимальная расстановка новых (ОптимА);
- инструмент для выбора оптимальной системы разработки месторождения (NumEX);
- гидродинамический симулятор и набор инженерных программных инструментов для создания и оптимизации комплексных проектов разработки нефтегазовых месторождений, в том числе для построения и регулярной актуализации карт проницаемости, пластового давления, остаточных запасов (PEBI);
- финансово-экономическая модель для расчета консолидированных показателей эффективности.
Публикация платформы в общем доступе осуществляется на основе лицензии — любой желающий может разработать модуль «под себя» и предлагать его другим пользователям через GPN Store.
***
Сегодня платформа «ЭРА:ГРАД» работает в режиме промышленной эксплуатации и используется для решения ключевых производственных задач блока «Геология и разработка» компании «Газпром нефть», начиная от анализа трудноизвлекаемых запасов углеводородов и кончая составлением программ бурения новых скважин. Платформа аккумулирует для последующего анализа всю получаемую геолого-техническую информацию, комплексно переводя в цифровую форму производственные процессы. В основных добывающих дочерних обществах платформа развернута в пилотном режиме.
Следующим шагом в развитии платформы «ЭРА:ГРАД» станет организация ее промышленной эксплуатации для блока разведки и добычи. Уже в ближайший год цифровые продукты, разрабатываемые на базе платформы, позволят обеспечить 90% функционала направления геологоразведки и разработки нефтегазовых месторождений компании «Газпром нефть».
1. Федор Краснов. Нефтегазоразведка без Больших Данных // Открытые системы.СУБД.— 2015.— № 4. — С. 40–41. URL: https: www.osp.ru/os/2015/04/13047972 (дата обращения: 31.05.2019).
Федор Краснов (Krasnov.FV@gazpromneft-ntc.ru), Александр Ершов (Ershov.AO@gazpromneft-ntc.ru), Андрей Маргарит (Margarit.AS@gazpromneft-ntc.ru) — сотрудники «Газпромнефть НТЦ» (Санкт-Петербург).
.jpg)
.jpg)