Для проведения различных мероприятий, начиная от официальных заседаний и конференций и заканчивая развлекательными мероприятиями, конференц-залы должны быть оснащены современными мультимедиакомплексами. Такие комплексы обеспечивают вывод на основной и дополнительные экраны изображений из различных источников, конференц-связь и синхронный перевод, трансляцию происходящего как в соседние помещения, так и в Интернет, а также другие функции.
В новых и реконструированных зданиях часто имеется возможность оперативно разделить большой зал на несколько независимых залов меньшего размера (зал-трансформер). И в каждом маленьком зале необходимо обеспечить работу всех тех же аудио/видеосистем, что и в большом. При этом важно максимально быстро подготовить помещения, включая настройку оборудования, под формат мероприятия, привлекая минимум обслуживающего персонала. В идеале для простых мероприятий должна быть обеспечена возможность подготовки зала вообще без поддержки со стороны такого персонала.
Рассмотрим подробнее основные системы конференц-залов и варианты их реализации с помощью оборудования TNTv.
СИСТЕМЫ ОТОБРАЖЕНИЯ ИНФОРМАЦИИ
При построении систем отображения могут использоваться различные устройства: мультимедиапроекторы, профессиональные дисплеи, мониторы персонального использования и пр. Главная сложность заключается в том, что во многих залах, особенно залах-трансформерах, заранее неизвестно, где для данного конкретного мероприятия будут располагаться устройства отображения. Поэтому должны быть обеспечены максимальная свобода для расположения экранов и/или проекторов и возможность их подключения в любом месте помещения. При этом, конечно же, кабельные каналы и провода должны быть убраны и не видны участникам.
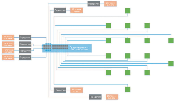
Оптимальным в данном случае видится равномерное распределение по основному пространству помещения точек для подключения к служебной локальной сети видеотрансляции. Это позволяет мгновенно менять конфигурацию зала и подключать как источники сигналов, так и средства их отображения в любом количестве без каких-либо ограничений по расположению оборудования.
Рис. 1. Структурная схема сети видеотрансляции в многофункциональных конференц-залах
Предлагаемое нами решение основано на использовании управляемого коммутатора мультимедиаконтента SMM (Smart Matrix Multimedia), входящего в единую систему видеотрансляции TNTv Digital Signage. На его основе создается служебная сеть передачи аудио/видео-данных (сеть видеотрансляции) с возможностью подключения MMS-передатчиков и MMS-приемников в различных точках зала. Порты для подключения к SMM-коммутатору могут быть задекорированы, помещены
в напольные или настенные лючки и розетки в зависимости от дизайн-проекта помещения.
К любому порту SMM-коммутатора может быть подключен как MMS-передатчик, так и MMS-приемник. Передатчики оцифровывают видеосигнал (включая звук) и транслируют его в локальную сеть. Приемники принимают сигналы из сети, преобразуют их и выдают через распространенные интерфейсы: HDMI (DVI-D) или VGA.
В системе TNTv нет жестко установленного ограничения на количество передатчиков и приемников: они в любой момент могут быть добавлены путем подключения к свободным портам коммутатора (если вся портовая емкость коммутатора исчерпана, то система может быть расширена подключением дополнительного коммутатора). Перестройка конфигурации отображения занимает менее 1 мин — это время, которое необходимо потратить для загрузки соответствующего шаблона конфигурации на SMM-коммутаторе.
КОММУТАЦИЯ СИГНАЛОВ
Классический вариант построения системы коммутации — использование матричного коммутатора, устанавливаемого в центре сети. Для обеспечения большой гибкости системы требуется матричный коммутатор с большим числом входных и выходных портов. Такие решения имеют высокую стоимость и при выходе из строя центрального коммутатора полностью лишают систему даже базовой функциональности.
Мы предлагаем децентрализованную систему коммутации на основе коммутаторов SMM. Особенность этих устройств в том, что они принимают и передают сигналы по обычным каналам ЛВС (Gigabit Ethernet), но «внутри» имеют функционал видеокоммутаторов, способных коммутировать видеосигналы и управлять их отображением. Передача сигналов по сети осуществляется с использованием фирменной технологии HD Over IP.
Есть возможность использовать один и тот же коммутатор и для передачи данных видеотрансляции, и для выполнения обычных задач ЛВС. Но такой режим не рекомендуется ввиду отсутствия гарантий прохождения пакетов данных с видеосигналами без задержек. При создании объекта с нуля есть смысл создать отдельную служебную сеть для системы видеотрансляции.
Коммутатор SMM — многофункциональное устройство. Помимо функций коммутатора ЛВС и матричного коммутатора видеоканалов, он обеспечивает управление всеми передатчиками и приемниками, объединение приемников в группы
и работу с группами, масштабирование и кадрирование изображений, онлайн-мониторинг состояния сети видеотрансляции и др. Кроме того, он способен объединять множества экранов в единые пространства отображения, то есть формировать видеостены, которые также могут применяться в конференц-залах и/или в фойе в качестве средств воспроизведения информации.
ВИДЕОСТЕНЫ
Обычно видеостены формируются с помощью специализированных (и дорогостоящих) контроллеров — они могут быть встроенными в панели или внешними. В нашем случае контроллеры не требуются — эту задачу по силам решить коммутатору SMM.
При организации видеостен с помощью коммутаторов SMM возможно использование любых панелей — в том числе без встроенного контроллера, что существенно сокращает бюджет решения. В коммутаторе хранится до 16 готовых конфигураций видеостен, которые можно мгновенно активировать в любой момент времени. Неограниченное количество конфигураций может быть подгружено из внешних файлов. Наконец, один SMM-коммутатор позволяет организовать до 16 видеостен (в зависимости от их конфигурации), что существенно упрощает и удешевляет систему.
Рис. 2. Структурная схема подключения оборудования для видеостены 3х3
КОНФЕРЕНЦ-СВЯЗЬ
Конференц-связь, как правило, реализуется на базе автономной системы, обеспечивающей аудиосвязь участников встречи. При этом часто возникает задача обеспечить каждого делегата и/или члена президиума еще и персональным монитором для просмотра документов и другой информации. Решить эту задачу помогает использование все той же служебной сети видеотрансляции, построенной на базе коммутаторов SMM.
Подключение каждого персонального монитора к видеоканалам осуществляется через приемники TNT. При этом используются приемники с самыми малыми габаритными размерами, например для установки под стол. При необходимости можно выделить отдельную группу, которая будет работать на сцену или президиум, и для нее зарезервировать отдельный видеоканал. Данные для этого видеоканала можно формировать отдельно от других — например, включив в него дополнительную информацию о выступающем делегате.
ТРАНСЛЯЦИЯ ВИДЕО
На базе представленного выше оборудования легко и просто решаются и другие задачи, например по трансляции сигналов в соседние помещения или вывода сигнала для интернет-трансляции. В случае организации трансляции из конференц-зала в фойе, можно дополнительно задействовать контент-плеер, который позволит дополнить основной видеоканал специально подготовленным контентом. Это могут быть повестка мероприятия и информация о его состоянии — например, чтобы присутствующие в фойе участники смогли вовремя отследить завершение перерыва и пройти в зал.
Гибкость и широкие возможности системы TNTv Digital Signage позволяют красиво решить весь комплекс задач по оснащению конференц-залов — при невысоких затратах и с быстрой окупаемостью.
Информация предоставлена дистрибьютором системы видеотрансляции TNTv в России — ООО «КОЛАН»
Телефон/факс: (495) 363-0131, 785-5590 E-mail: inf@colan.ru, www.colan.ru, www.tntvsys.ru
Подробнее о TNTv в конференц-залах и многофункциональных залах-трансформерах: http://www.colan.ru/manuals/tnt/SOLUTION/konfirents.pdf
_700.png)
_350.png)